近日,2021年高考辽宁省内各院校、专业投档分数线已经公布。据统计,我院各专业最低投档分数均位列省内材料大类专业前列。这表明近年来我院整体科研实力、师资力量等不断攀升,已经达到省内同领域先进水平。学院教学、科研、学生培养等工作锐意进取、开拓创新,学院社会认可度、办学满意度不断增强。


yl23411永利集团现设金属材料工程系、材料成型及控制工程系、焊接技术与工程系、功能材料系、复合材料与工程系和实验中心等6个教研机构及学院办公室和学生工作办公室。学院经20年发展,建设金属材料工程、材料成型及控制工程、焊接技术与工程、功能材料、复合材料与工程五个本科专业及材料科学与工程一级学科硕士学位授权点,在航空宇航科学与技术学科具有博士授予权,其中金属材料工程为国家级一流本科专业建设点。




学院拥有辽宁省材料分析测试本科实践教学示范中心及辽宁省先进聚合物基复合材料重点实验室、辽宁省航空轻合金及加工技术重点实验室、辽宁省光纤传感工程技术研究中心四个省级重点实验室。实验室面积3500平方米,仪器设备总额3000余万元,拥有复合材料制备、焊接、合金冶炼及加工、测试与表征等重要仪器和设备百余台套。



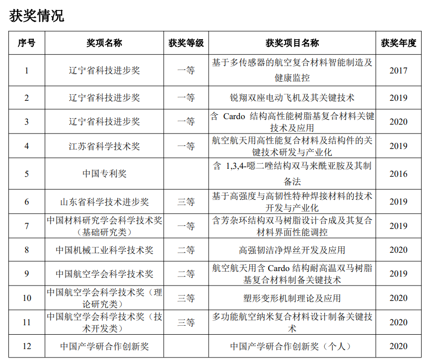
学院紧密围绕新材料领域发展趋势,在航空航天复合材料制造、炭纳米复合材料结构功能一体化、晶体取向与变形机制、焊接冶金与焊接、合金凝固与调控、高性能轻合金塑性成形、高温合金设计开发等研究方向形成航空航天特色。近5年承担军委科技委国防创新特区、国防基础科研、总装预先研究、国家自然科学基金等纵向课题100余项,沈飞公司、中国南车等企业合作项目80余项,科研经费总额7547余万元。获辽宁省科技进步/技术发明一等奖3项、江苏省科技进步一等奖1项,其它省部级奖励10项,鉴定成果3项,授权发明专利58项,发表期刊论文446篇,其中在Nature Communications等知名期刊发表SCI论文194篇。研究成果在新能源电动飞机、型号飞机、高铁等军民重要领域得到应用推广,杜兴蒿教授团队研发的超强中熵合金和卢少微教授团队研发的微纳米传感器得到了国内媒体关注。



近年来,学院在注重就业数量同时大力提高毕业生就业质量,与中航工业哈飞公司等航空企业建立了长期合作关系,为我国航空企业培养了以中国航发长江动力有限公司副总经理赵厚锐为代表的大批优秀毕业生。学院毕业生就业率均在95%以上,高于辽宁省内同类专业平均就业率,考研录取率达到40%以上,处于我校前列,多位毕业生进入哈尔滨工业大学、北京航空航天大学、大连理工大学进行深造。

